“作为一个大规模、高水平的科研平台,浙大具有很大的吸引力。回来以后,我所在的物理学院给到了大力支持,让我可以安心地作科研。By the way,我在陕西长大,但祖籍是在绍兴。当时,由于战乱导致祖辈不得不背井离乡逃难到西部。而今我回到浙大、回到家乡,冥冥之中也与浙大西迁精神互相契合。”浙江大学物理学院百人计划研究员张德龙说。
图 | 张德龙(来源:张德龙)
2019 年,在美国读完博士并完成博后研究之后,张德龙回国加入浙江大学,主要研究方向是分子光谱成像与交叉前沿技术。
Z近,他和团队开发出一项基于光热弛豫定位的超分辨成像技术(PEARL,photothermal relaxation localization)。在生物、医学和材料科学等领域,这些技术可以发挥传统荧光超分辨技术所无法替代的无标记定位优势,具备广泛的应用前景。
PEARL:兼容现有荧光技术,并能追踪特定蛋白
简单来说,张德龙提出了一种新型显微镜技术,可以通过光热弛豫实现非荧光分子的超分辨率成像。它摆脱了传统超分辨成像技术对于荧光标记的依赖,可以直接进行超分辨成像。
近年来,超分辨技术已经发展成为一项热门技术。2014 年,凭借在超分辨技术方面的贡献,美国应用物理学家埃里克·白兹格(Eric Betzig)、德国物理学家史蒂芬·赫尔(Stefan W. Hell)、以及美国化学家威廉·默尔纳(William Esco Moerner)共同获得诺贝尔化学奖。
光学技术属于物理范畴,理应给他们颁发物理奖。而诺奖委员会的回答是:以前的分辨率高低取决于透镜磨的好坏,而今天分辨率的突破是由于人类找到并合成了神奇的荧光分子。
荧光标记技术在今天已经非常成熟,无疑是应用Z广泛的光学技术之一。然而,没有任何技术是完M的。所谓“成也萧何败萧何”,荧光技术依旧受限于对荧光分子的依赖,并存在光漂白、标记效率低和选择性差等问题。
在过去十年中,尽管超分辨率荧光技术已经渐入佳境,但是非荧光超分辨率显微镜的发展仍有很大的空间。长期以来,光学成像领域的学者们一直在寻找无标记超分辨技术,但却苦于缺乏一个广泛适用的技术。
在常见的成像方式中,光热显微镜是一种强大的技术,具有高灵敏度和通用性,可以兼容电子吸收和振动吸收。
而张德龙此次研发的基于光热弛豫定位的超分辨成像技术,正是通过对光热效应的时间特征进行探测,实现了突破衍射J限的无标记成像。研究中,他和团队利用位置相关的光热耗散,打破了光热显微镜的分辨率J限。
该技术还具备广泛的适用性,即针对光学吸收的分子或结构,基本都可以突破衍射J限进行成像。
相比而言,现有的无标记超分辨技术,其应用大多限制于特定体系或分子结构,并不具有广泛适用性。
论文中,张德龙课题组还展示了中红外区的分子振动光谱,在脂质和蛋白质的特征峰的成像能力,也展示了以金纳米颗粒为代表的电子吸收光谱在可见光区的成像能力。
这两个模式覆盖了从可见光到中红外(约 400nm~10000nm)的光谱范围,都是具有代表性的光谱学应用案例,也充分证明了基于光热弛豫定位的超分辨成像技术的广泛适用性。
同时,以酵母模型为例,该团队还展示了这项技术在生物等方面的研究潜力。
(来源:Nature Photonics)
通过红外吸收特征峰,他们选择性地对空间聚集的脂肪和蛋白质分子进行超分辨成像。在传统方法里,对脂肪等小分子代谢物的荧光标记往往比较困难,一般是通过特定蛋白间接进行探测,但即便如此也很难做到定量化。
而基于光热弛豫定位的超分辨成像技术,可以直接对脂肪进行无标记超分辨成像,能对生物代谢等过程进行前所W有的精确观测,对于解密生物过程具有不可替代的价值。
此外,这项技术也能兼容现有的荧光技术,可以在分子成像基础上同时进行免疫荧光对于特定蛋白的追踪。
值得一提的是,在荧光成像中一般超过 3 个同时标记就会比较困难。而分子光谱谱峰的宽度一般很窄,具备同时追踪多个分子的能力。
此前,就有其他团队同时进行几十个不同分子的追踪 [1], 而张德龙课题组研发的基于光热弛豫定位的超分辨成像技术,也沿袭了这种高通量光谱复用优势。
从上网时用的“猫”说起
据介绍,本次工作是在张德龙前期成果的基础上展开的 [3],即通过光热效应所衍生的超灵敏探测技术,来对光学吸收进行观测,并将其应用于红外成像,借此突破了传统红外成像的局限,实现了三维、亚微米分辨率的活细胞成像。
张德龙表示:“对于 PEARL 这项工作来说,Z开始还是比较偶然的。”这就不得不提到调制(modulation)技术。在工程上,调制技术应用J为广泛,从收音机到 5G 通讯都少不了这个技术。
比如,我们上网时用到的“猫”就是 modem 的俗称,它是 modulator-demodulator(调制解调器)的缩写。调制技术的核心其实很简单,好比我们开车时会用到闪车灯,从而让汽车从纷繁复杂的周围环境中“跳”出来。
科研领域也经常用到调制,就是把激发光在频率 f 进行“闪烁”(即调制),然后用探测器在频率 f 上探测这个“闪烁”(即解调),借此可以提高信噪比。
张德龙表示:“学界对于调制技术的认知,一直以来也是这样延续的,没有人去探索更多的应用潜力。但从来如此就是对的吗?于是我在回国后,开始了这方面的探索。”
对于在探索中的发现,张德龙举例称:小时候我们玩的“红白机”游戏,其中的音乐声音很奇怪,同样是一个 C 大调,但却远远比不上钢琴的音色。
这是因为合成音乐可以产生纯正弦的振动,而钢琴的琴弦没法产生纯正弦的振动,其中伴随着很多“不完M”的振动,这在物理上会产生很多倍频的振动,这一现象一般称为谐波。而对于这样的声音,人耳会感到更加自然。
意识到这一点之后,张德龙和课题组开始观察谐波频率上的信号,Z开始他们想把这些信号都加起来,从而更进一步提高信噪比(通过利用这一想法,另一研究组做出了独立研究成果)。
但是,让张德龙没想到的是,谐波频率上的成像结果与原图并非完全一致。这让他感到非常出乎意料,在好奇心的驱动之下,便有了这次课题的开端。
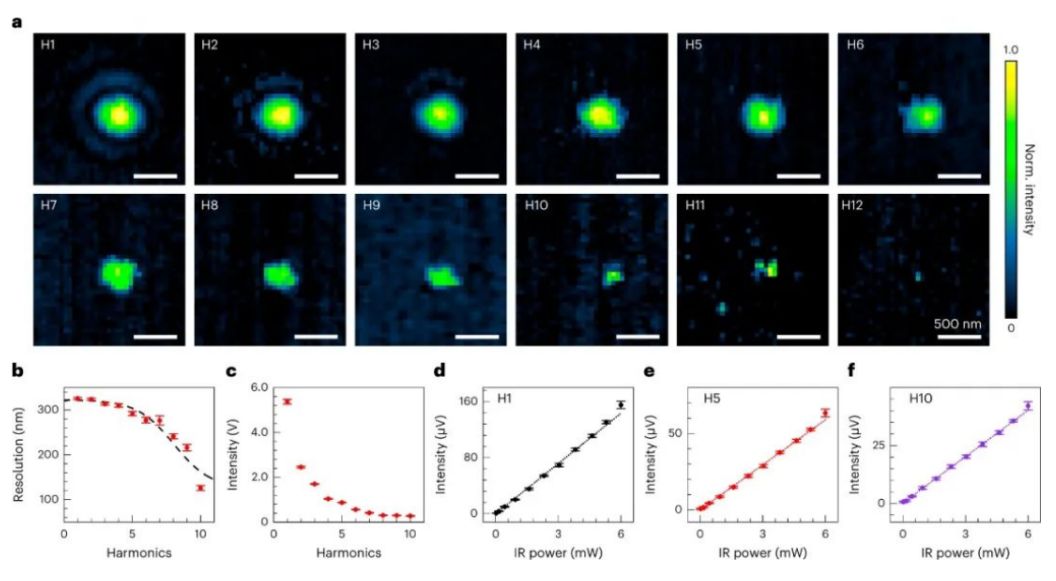
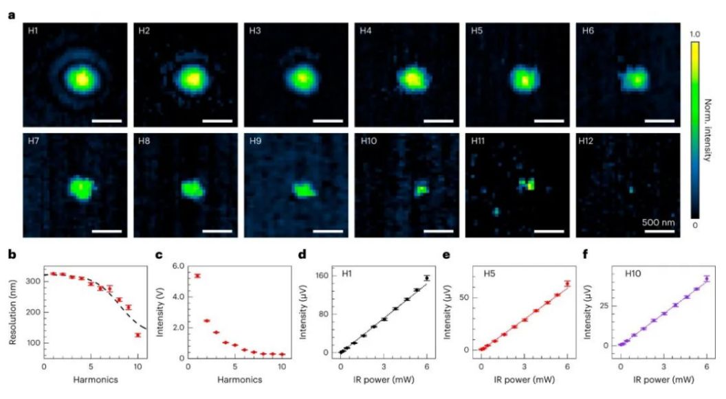
正式立项以后,他和团队以微球系统为准,深入研究了扫描成像分辨率与谐波阶次的关系。得到可重复的结果之后,逐步地大胆开展活细胞成像的研究。
期间,他们注意到 PEARL 的物理原理,同样适用于一般的光热现象。于是,又开始研究电子吸收的光热成像,并选择纳米结构这样一个Z具代表性的材料成像,借此让 PEARL 分辨率的提升得到了验证。

(来源:Nature Photonics)
然而,张德龙却用“一波三折,命途多舛”来形容整个研究过程。他说:“疫情的影响自不用说,期间我们的实验中断了不止一次。并且在实验中,Z核心的一个激光器在安装运行一周之后,有一个控温模块毫无征兆地突然坏掉了,而且要返厂维修。”
在此情况下,他们使用这台“半坏”的激光器,终于赶在返修提货的前一周完成了实验。
另外,有一部分实验要在红外飞秒系统里完成。当时激光器的状况很差,大概每隔三个月就得让工程师上门维修一次,研究进度也被严重掣肘。
而Z为艰苦的是,在做可见光泵浦成像的实验时,他们手头没有光源。后来,张德龙在研究所里上上下下地找,终于借到了闲置的红光激光和绿光脉冲激光,确保了实验验证的完成。
他继续说道:“很有缘分的是,本文**作者傅鹏程是加入我们组的**个博士生。鹏程也从做实验时衣服被激光烧出洞洞的‘小白’,成长为可以独立操作系统的科研人员。有一天他神情凝重地告诉我,他把我们十几万的扫描平台搞坏了。后来认真排查原因,发现是新版本驱动之后,引脚的定义被修改了,原来是虚惊一场。这些大大小小的事情锻炼了学生的‘debug’能力,也让我们造就了一套科研方法学。”
Z终,相关论文以《光热弛豫定位显微镜对非荧光分子的超分辨率成像》(Super-resolution imaging of non-fluorescent molecules by photothermal relaxation localization microscopy)为题发在 Nature Photonics 上,傅鹏程是**作者,张德龙担任通讯作者 [2]。
图 | 相关论文(来源:Nature Photonics)
事实上,PEARL 也是近年来的新兴前沿方向之一,因此张德龙也将继续深入探索。一方面,他们希望可以进一步优化系统性能,比如提高采集带宽和通量、提高分辨率等;另一方面,在应用拓展上他们也将进行更多的外部合作,同时会在红外超分辨成像领域开发更加新颖的成像技术。
参考资料:
1.Nature 544, 465–470 (2017)
2.Fu, P., Cao, W., Chen, T.et al. Super-resolution imaging of non-fluorescent molecules by photothermal relaxation localization microscopy. Nat. Photon. (2023). https://doi.org/10.1038/s41566-022-01143-3
3.Science Advances 2, e1600521 (2016)